同期举办:玉米及淀粉深加工(需制冷设备保障淀粉结晶、糖醇生产低温环境) | 生物医药(亟需洁净型、高精度制冷设备符合 GMP 标准) | 合成生物与智能制造(依赖定制化制冷方案适配特殊发酵工艺) | 化学试剂(需稳定制冷系统保障试剂储存与生产温控) | 智慧实验室建设(需小型精准制冷设备支撑实验与中试) | 洁净技术(与洁净型制冷设备协同保障生产环境合规) | 精酿啤酒(需节能型制冷设备实现酿造降温与成品保鲜) | 精细化工 / 技术装备 / 泵阀(制冷设备配套产业链关键环节)
时间:2026 年 3 月 9-11 日 | 地点:济南黄河国际会展中心
一、展会核心优势:聚焦工业制冷设备应用场景,链接全产业链资源
作为生物发酵领域极具影响力的专业展会,BIO CHINA 历经 10 余年沉淀,2026 年展会规模与资源配置再升级,为工业制冷设备提供精准展示与对接平台:
超大展示空间:100,000㎡展区覆盖 N1-N7 馆,设专属技术装备板块,工业制冷设备可与发酵罐、干燥设备、洁净系统等上下游设备同区展示,直观呈现应用场景;
高精准买家群体:预计超 80,000 买家,涵盖生物制造、制药工业、食品饮料、精细化工等核心领域 —— 这些领域对工业制冷设备的 “低温控制稳定性”“能耗效率”“适配性” 需求明确,是设备企业的核心目标客户;
深度商贸对接:300 + 场商贸对接会定向匹配工业制冷设备供需,助力企业与发酵工厂、制药企业、食品加工厂商等终端用户直接洽谈合作;
科研技术支撑:30 + 科研院校参展、300 项科研成果发布,可推动工业制冷设备与生物发酵新工艺(如低温发酵、精准温控发酵)的技术融合。

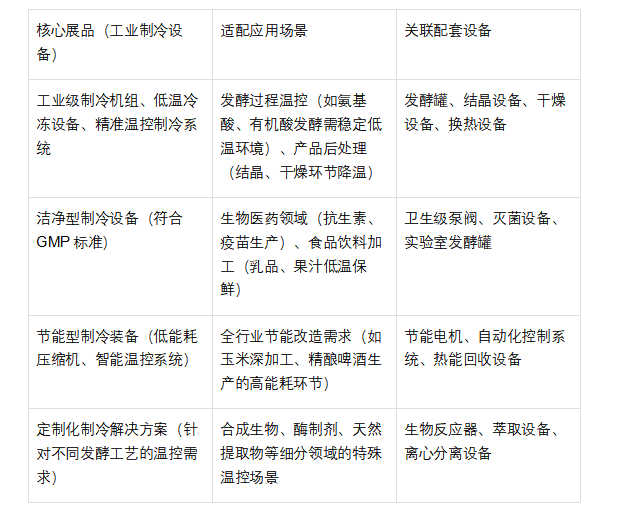
二、展品范围:工业制冷设备为核心,覆盖全场景需求
本届展会将工业制冷设备作为技术装备板块的重点展示内容,精准匹配生物发酵全产业链的温控需求,具体场景与关联展品如下:

此外,展区同步展示工业制冷设备配套产品,包括温度传感器、液位计、智能控制系统、冷却水管路管件等,形成 “设备 + 配件 + 解决方案” 的完整展示链条。
三、同期活动:聚焦工业制冷设备技术痛点与行业需求
展会同期举办 50 余场高品质论坛,其中多场活动直面工业制冷设备的应用痛点、技术创新与市场需求,为设备企业提供行业洞察与合作机会:
2026 节能环保绿色低碳发展论坛:探讨生物发酵行业高能耗环节(含制冷系统)的节能改造路径,推广低能耗工业制冷技术与案例;
2026 工业设备节电智能创新技术大会:聚焦工业制冷设备的智能温控、变频技术、余热回收等创新方向,对接工厂节电改造需求;
2026 生物医药创新技术与应用发展论坛:解析生物医药领域对 “洁净型、高精度制冷设备” 的合规要求(如 GMP 认证),助力设备企业精准匹配制药行业需求;
2026 玉米及淀粉深加工产业链创新发展论坛:针对玉米深加工中淀粉结晶、糖醇生产等需低温控制的环节,搭建制冷设备厂商与终端工厂的技术对接桥梁;
2026 全国生物发酵行业重点项目推介会:发布各地生物发酵产业园、新建工厂项目,其中包含大量工业制冷设备采购需求,为企业提供项目合作机遇。

四、组织架构与观众群体:保障工业制冷设备精准触达目标客户
1. 权威主办,覆盖全行业资源
主办单位:中国生物发酵产业协会(行业权威机构,直接联动生物发酵、制药、食品等领域核心企业);
协办单位:山东省生物发酵产业协会、天津市生物医药行业协会、黑龙江省玉米行业协会等 20 余家地方协会,定向组织区域内工厂、产业园买家参观采购。
2. 核心观众群体(工业制冷设备重点对接对象)
终端工厂:生物制药厂(疫苗、抗生素生产)、食品饮料厂(乳品、果汁、精酿啤酒)、玉米淀粉深加工企业、酶制剂 / 氨基酸生产企业;
工程与集成商:生物医药产业园建设方、发酵工厂生产线改造工程公司(需采购配套制冷设备);
科研与院校:生物工程实验室、发酵工艺研发机构(需小型 / 定制化制冷设备用于实验与中试);
经销商与代理商:专注于工业制冷、流体机械的行业经销商,寻求优质设备品牌合作。

五、展会价值:为何选择本届展会展示工业制冷设备?
场景化展示:将工业制冷设备嵌入 “发酵生产全流程”,通过与发酵罐、结晶设备、洁净系统的联动展示,让买家直观看到设备应用效果;
精准对接:300 + 场商贸对接会定向匹配 “制冷设备厂商 - 终端工厂” 需求,避免无效流量,提升合作效率;
技术前沿:同步了解生物发酵新工艺(如合成生物、低温发酵)对制冷设备的新需求,提前布局技术研发;
市场拓展:依托济南及周边(山东、河北、河南)生物发酵产业集群,快速开拓华北、华东区域市场。
若工业制冷设备企业有意参展或咨询合作细节,可联系展会招商对接人:张军 1①③①/②Ο⑧①/⑥Ο②⑤,获取专属参展方案与商贸对接资源。
2026 年 3 月 9-11 日,济南黄河国际会展中心,诚邀工业制冷设备企业共赴行业盛会,抢占生物发酵产业温控需求市场!