同期举办:玉米及淀粉深加工 | 生物医药 | 合成生物与智能制造 | 化学试剂 | 智慧实验室建设 | 洁净技术 | 精酿啤酒 | 精细化工 / 技术装备 / 泵阀
2026 年 3 月 9-11 日 | 济南黄河国际会展中心
一、展会核心优势(BIO CHINA 2025 基础升级)
规模覆盖广:100,000㎡展示面积,汇聚 1200 + 品牌展商,预计吸引超 80,000 专业买家
科研资源强:30 + 科研院校参展,发布近 300 项科研成果,冷却设备相关技术创新同步呈现
商贸对接密:300 + 场商贸对接会,聚焦冷却设备供需匹配;50 场行业论坛,深挖冷却技术应用痛点
产业覆盖全:覆盖食品饮料、制药工业、生物医药等多领域,精准匹配冷却设备多元应用场景

二、主办与承办单位
主办单位:中国生物发酵产业协会
承办单位:山东信世展览有限公司
协办单位:山东省生物发酵产业协会、山东节能协会、山东省水处理协会、齐鲁工业大学中德啤酒技术中心等 20 余家行业机构(名单略)

三、展会核心价值:冷却设备贯穿全产业链需求
2026 第 16 届国际生物发酵系列展(济南)创办于 2013 年,历经 10 余年资源积累,本届展会设 N1-N7 馆,分设 “玉米及淀粉深加工”“生物医药”“实验室建设与仪器” 等专题展区,冷却设备作为关键工艺装备,贯穿发酵生产、实验室研发、流体处理、环保治理等全环节,为行业提供 “冷却技术 + 设备 + 解决方案” 一站式服务。
展会同期将聚集 500 位行业嘉宾,围绕冷却设备在发酵效率提升、能耗控制、合规生产中的应用展开深度研讨,助力企业解决 “高温发酵控温”“实验室精密冷却”“环保处理低温需求” 等核心问题。
四、重点观众群体(冷却设备核心采购方)
终端生产企业:生物制造、制药工业(抗生素 / 疫苗生产)、食品 / 酒 / 饮料 / 乳品加工、生物化工等(需冷却设备保障生产连续性)
研发与科研机构:大学院校、科研实验室、新药研发企业(需精密冷却设备支持实验精度)
园区与工程公司:医药产业园、生物技术产业园、工程集成商(需批量冷却设备配套园区建设)
渠道与服务方:冷却设备经销商、代理商、运维服务商

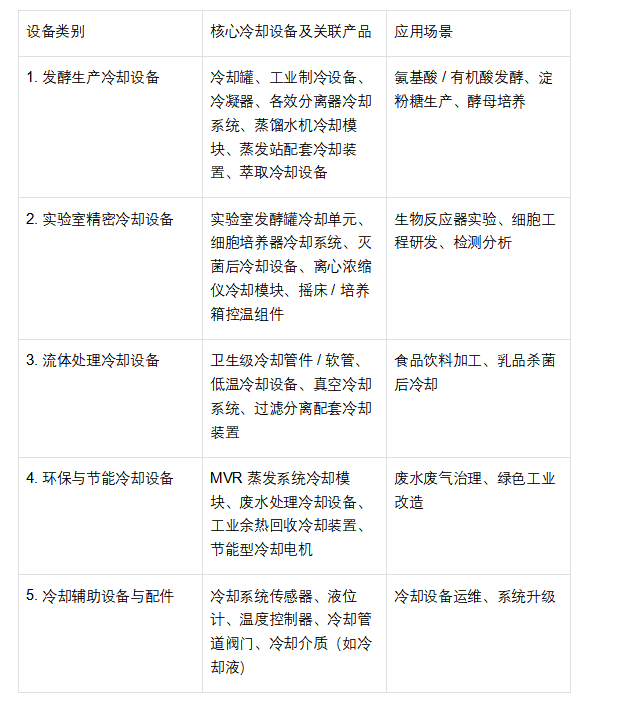
五、展品范围:冷却设备全品类集中展示
本届展会聚焦冷却设备在不同场景的应用,分类呈现全品类产品,覆盖 “生产 - 研发 - 环保” 全链条需求:

六、同期重点会议(聚焦冷却技术创新与应用)
展会同期举办 50 余场论坛,其中冷却设备相关专题会议将深度解读技术趋势与行业需求,部分核心会议如下:
2026 中国生物发酵产业发展大会(专题:发酵冷却系统节能改造路径)
2026 节能环保绿色低碳发展论坛(议题:工业冷却设备能效提升技术与案例)
2026 工业余热回收及综合利用技术创新论坛(聚焦:冷却系统余热回收方案落地)
2026 制药企业 QC 实验室合规管理与能力提升研讨会(内容:实验室精密冷却设备合规标准)
2026 结晶过程强化控制与制药化工结晶工艺技术创新大会(专题:结晶工艺中冷却速率控制技术)

七、展会核心价值总结
本届展会将成为冷却设备企业拓展市场、对接需求的核心平台:
对参展企业:精准触达 80,000 + 买家,展示冷却设备在多行业的应用方案,同步获取科研院校最新冷却技术成果;
对采购方:一站式对比国内外优质冷却设备,参与专题论坛掌握冷却系统节能、合规、精密控制的前沿技术,降低采购与运维成本。
2026 年 3 月 9-11 日,济南黄河国际会展中心,邀您共探冷却设备驱动生物发酵产业高质量发展的新路径!如需了解冷却设备参展、采购对接细节,可联系:张军13120816025